跳轉至主要內容
國立基隆女子高級中學KLGSH
  • 關於基女
    • 學校簡介
    • 地理交通
    • 座位暨分機
    • 校徽、校訓、校歌
  • 行政單位
    • 校長室
    • 教務處
    • 學務處
    • 總務處
    • 輔導室
    • 圖書館
    • 人事室
    • 主計室
  • 校園公告
    • 📢重要公告
    • 🏆榮譽榜
    • 開會通知
    • 校外宣導與活動
    • 教師研習
    • 會議紀錄
    • 新生專區
    • 防疫專區
  • 招生資訊
  • 基女會社
    • 學科教學研究會
    • 家長會
    • 校友會
  • 學習平台
  • 活動花絮
  • 學生家長專區
  • 校務系統
  • fb
  • email
選單關閉
  • 關於基女
    • 學校簡介
    • 地理交通
    • 座位暨分機
    • 校徽、校訓、校歌
  • 行政單位
    • 校長室
    • 教務處
    • 學務處
    • 總務處
    • 輔導室
    • 圖書館
    • 人事室
    • 主計室
  • 校園公告
    • 📢重要公告
    • 🏆榮譽榜
    • 開會通知
    • 校外宣導與活動
    • 教師研習
    • 會議紀錄
    • 新生專區
    • 防疫專區
  • 招生資訊
  • 基女會社
    • 學科教學研究會
    • 家長會
    • 校友會
  • 學習平台
  • 活動花絮
  • 學生家長專區
  • 校務系統
  • fb
  • email

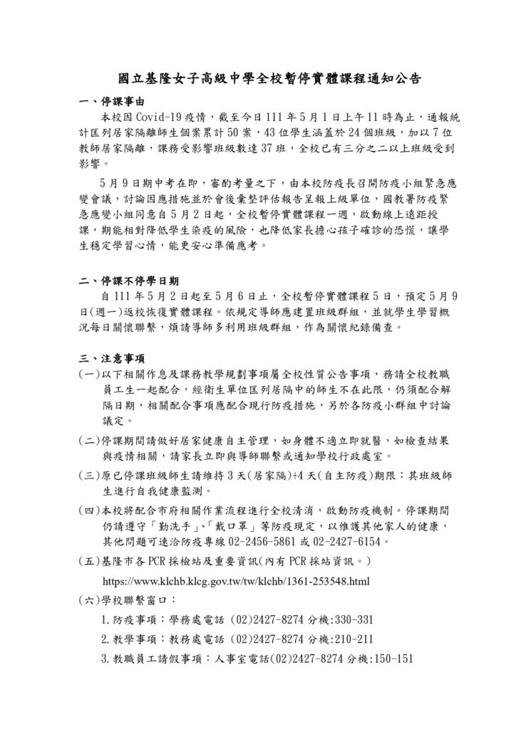
置頂公告0427國立基隆女子高級中學全校暫停實體課程通知公告

  1. 首頁>
  2. 防疫專區>
  3. 置頂公告0427國立基隆女子高級中學全校暫停實體課程通知公告

置頂公告0427國立基隆女子高級中學全校暫停實體課程通知公告

  • Post author:klgsh330
  • Post published:2022-05-01
  • Post category:最新消息 / 校園公告 / 防疫專區
輔導室附件_高三同學請注意模擬面試延期辦理通知-0501下載
Post Views: 55

Read more articles

上一篇文章公告國立基隆女子高級中學先行配合居家隔離宣導通知單
下一篇文章公告國立基隆女子高級中學 111 學年度高級中等學校體育班特色招生甄選入學因應嚴重特殊傳染性肺炎疫情補考措施

相關內容

轉知國立新竹科學園區實驗高級中等學校辦理「A2數位學習工作坊(二)-北區第六場」實體及線上教師研習,請惠予公告周知並鼓勵所屬(轄)教師踴躍參加

2023-10-17

轉知有關教育部辦理數位學習績優徵選計畫,請貴校及所屬人員踴躍報名

2024-05-27

基隆區均質化專區

  • 基隆區均質化專區

大學策略聯盟合作

  • 臺北市立大學

國中教育會考專區

  • 會考最新消息

新生專區

  • 新生專區

教師甄試

  • 教師甄試
  • 代理教師甄試

學生專區

  • 成績缺曠
  • 學生學習歷程檔案專區
  • 學生手冊
  • 學生事務與轉導工作網
  • 學生事務資訊網
  • 社團選填系統
  • 學生自主學習專區
  • 新生專區
  • 高三升學專區
  • 線上授課專區

政令宣導專區

  • 教育部108課綱資訊網
  • 資訊安全專區
  • 內控稽核專區

其他操作

  • 登入
  • 訂閱網站內容的資訊提供
  • 訂閱留言的資訊提供
  • WordPress.org 台灣繁體中文

搜尋

校務平台系統

  • 1campus 校務系統

教職員專區

  • 差勤系統
  • 公文簽核
  • 網路請購
  • 網路請購(備用)
  • 維修登記
  • 場地借用
  • 場地借用申請單
  • 基隆女中播客系統
  • 網站維護之css使用說明

基隆女中校園行事曆

百年校慶專網

  • 百年校慶專網

近期文章

  • 轉知金陵學校財團法人新北市金陵女子高級中學辦理114學年度第一學期高優暨前導計畫教師數位增能工作坊【A1數位學習工作坊】,敬邀貴校有興趣教師踴躍報名參加,請查照。2025-11-06
  • 轉知國立東華大學「第26屆東華奇萊文學獎」2025-11-06
  • 轉知有關東南科技大學辦理高等教育深耕計畫「生成式AI結合電腦輔助設計製造競賽」活動,敬邀貴校學生踴躍參加,請查照。2025-11-06
  • 轉知國立臺北科技大學擬於本(114)年11月15日、11月16日舉辦「AI for a Better Future 人工智慧創新應用競賽全國決賽」,敬請惠予貴校參與課程教師公假登記,請查照。2025-11-06
  • 轉知檢送國立暨南國際大學教育學院USR-人工智慧應用研發中心辦理「青少年AI程式設計先修推廣計畫」線上課程資訊,敬請協助公告並鼓勵學生踴躍報名參加,請查照。2025-11-06
More
教育部國民及學前教育署
  • ☞著作權聲明
  • ☞網站安全政策
  • ☞隱私權政策
©2022 國立基隆女子高級中學|地址: 201013 基隆市東信路 324 號|總機:(02) 2427-8274 處室分機|傳真:(02) 2429-1830|
返回頂部